AutoR智驾 2021-10-20 12:25
2021年度中国汽车工业科学技术奖,颁奖典礼在沪举行
本年度共有41个项目获奖,其中特等奖1项、一等奖9项、二等奖9项、三等奖22项;4人获得“中国汽车工业优秀科技人才奖”,4人获得“中国汽车工业优秀青年科技人才奖”。
由中国汽车工程学会主办的2021年度中国汽车工业科学技术奖颁奖典礼2021年10月19日在上海汽车城举行。
经中国汽车工程学会科技奖励工作委员会七届六次会议审议通过,本年度共有41个项目获奖,其中特等奖1项、一等奖9项、二等奖9项、三等奖22项;4人获得“中国汽车工业优秀科技人才奖”,4人获得“中国汽车工业优秀青年科技人才奖”。
▲中国汽车工程学会理事长、中国工程院院士李骏与“2021中国汽车工业科学技术奖”特等奖项目获奖代表合影留念
▲中国汽车工程学会副理事长余卓平、中国汽车工程学会专务秘书长葛松林与“2021中国汽车工业科学技术奖”二等奖项目获奖代表合影留念
▲中国汽车工程学会副理事长陈龙、中国汽车工程学会专务秘书长张宁与“2021中国汽车工业科学技术奖”三等奖项目获奖代表合影留念
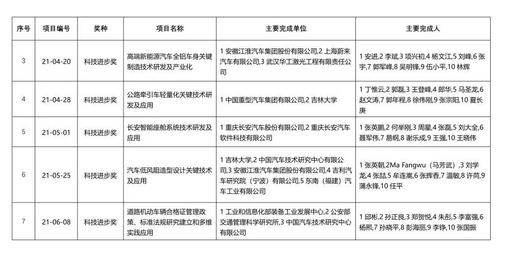
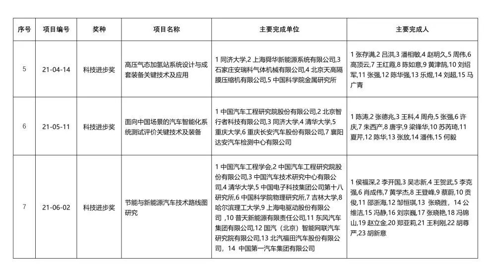
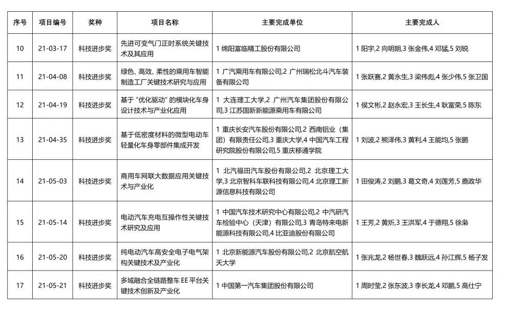
2021中国汽车工业科学技术奖获奖项目公告
2021中国汽车工业科学技术奖获奖人才公告
x
相关文章
全部
-
全球最大自动驾驶之城是怎么炼成的? 2024-03-04 10:24
-
15万有骁龙8295,16万配激光雷达,零跑C10发起“配置战” 2024-03-03 14:00 -
大众与小鹏合作首款车型曝光:纯电中型SUV,2026年上市 2024-02-29 15:05
热门文章
-
英特尔宣布成立全新独立运营的FPGA公司——Altera 2024-03-01 12:47 -
哪吒汽车 All In AI,携手360集团推进大模型产品NETA GPT 上车 2024-03-01 17:21 -
15万有骁龙8295,16万配激光雷达,零跑C10发起“配置战” 2024-03-03 14:00


京公网安备 11010502038466号
关注官方微信