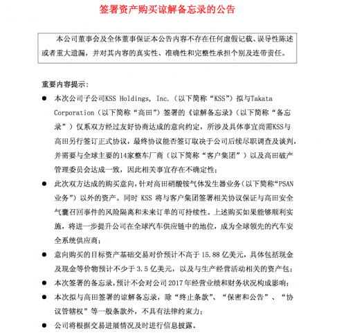
6月26日,宁波均胜电子控股的美国百利得安全系统有限公司(KSS)宣布将以15.88亿美元(约合人民币108.6亿元)收购高田的主要业务,目前双方已经签订了《谅解备忘录》。
均胜电子何许人也?在昨天马斯克宣布Model 3已经开始量产之后,中国媒体已经列出的十多家供应商中就有均胜电子的名字,均胜电子也是宝马i8车型电池管理系统独家供应商。

都说高田的倒下是必然,从2008年开始,因为气囊安全性问题,高田一度话题不断,从父辈手中接过公司的高田茂久也许早已预料到了这一天的到来,焦头烂额的窘境之下,高田茂久也将辞职,与先辈留下的公司再无瓜葛。(参见智驾君几天前的文章《10年不认错,高田轰然倒下》)

均胜电子的收购与其说是雪中送炭,倒不如说是一场“处心积虑”的“捡漏”。
“我们三、四年前就开始考虑收购高田了,在上周的收购宣布后,KSS首席执行官罗冠宏透露,“我知道高田很多年了,熟悉那里的管理,也认识那里的人。”

收购消息一出,KSS的气囊市场份额在一夜之间从8%增长到了大约25%。
这距离均胜电子收购KSS仅一年有余。美国百利得安全系统有限公司(Key Safety System)KSS是安全气囊、安全带和方向盘等汽车安全系统和其关键零部件的设计、开发、及制造领域的领导企业。
自1997年开始,罗冠宏就是KSS的高管,当时该公司在Breed Technologies旗下运作。在金融危机、破产和私人股本救助之后,Breed于2003年被重命名为KSS。2007年,罗冠宏领导了公司的管理层收购,涉及一家新的投资公司Crestview Partners。
作为首席执行官,罗冠宏带领KSS度过了2008-2009年的经济危机,直到去年被均胜电子收购。
宁波均胜电子成立于2004年,客户包括大众、福特以及通用汽车等。
中国汽车零部件行业内对均胜电子的评价是:“这家中国企业虽然没有特殊技术优势,但擅长收购,通过各种类型的零部件实现了增长。”
就是这样一家没有特殊技术优势的企业,凭借一次次的海外并购不断完善自己在汽车安全、智能驾驶及车联网等领域的布局,在成立短短十余年内在行业内构建起了属于自己的国际版图。
2011年以16亿元并购德国普瑞是均胜电子海外并购的起点,这也是当时中国企业最大的一起汽车电子国际收购案例。德国普瑞公司主要侧重于汽车空调和驾驶操作系统、传感器、控制器以及安装设备的研发和制造。
2013年8月其子公司以56万欧元收购软件开发公司德国Innoventis。德国Innoventis专注于汽车及相关行业的电子系统测试、软件模块及电子网络系统领域工程服务。

2014年6 月以1,430 万欧元收购IMAAutomation GmbH(IMA)100%的股权和相关知识产权。IMA公司是全球著名的工业机器人制造公司。
2014年年底其以9,000万欧元的价格收购德国QuinGmbH。Quin GmbH是德国高端方向盘总成与内饰功能件总成供应商。
2016年2月,均胜电子与德国的TechniSat公司达成收购协议,以1.8亿欧元的价格全资收购这家全球著名的汽车导航企业的汽车信息板块业务。
2016年2月均胜电子以9.2亿美元的价格收购全球知名的汽车安全系统供应商美国KSS。
2016年5月,旗下子公司以1950万美元收购EVANAAutomation(简称“EVANA”)100%股权和相关知识产权。EVANA是一家专注于工业机器人和自动化系统的研发、制造和集成,为客户提供定制化工业机器人系统、自动化解决方案和咨询服务的公司。
从2011年至今,均胜电子的发展始终离不开“并购”二字,这与吉利集团的壮大之路颇为相似。
六年间,均胜电子的营业收入从2010年的约11亿元到2016年的186亿元,年均复合增长率高达160%。

在完成对高田的收购之后,高田将是一家中国控股、美国管理的实体公司。高田这一品牌也将永远消失,均胜电子旗下的KSS将取而代之成为全球第二大气囊制造商,仅次于瑞典的奥托立夫公司(AUTOLIV)。
均胜电子方面表示,通过对高田公司主要资产的收购,KSS将实现产能有效扩充并满足新增订单需要,同时将进入日本市场和日系整车厂商供应体系。高田现有的主、被动安全技术也对KSS是进一步补强。
高田虽已破产,但数据显示,高田气囊在全球市场中的份额达到20%。不过,最为重要的在于该公司不会负担高田余下的债务。

话虽如此,如何继续维持与原有客户的合作是摆在KSS面前最大的问题,因为就目前来看,以本田为代表的主机厂已经对高田气囊失望透顶了。
挑战固然存在,但这起日本最大破产案的背后,也正是中国资本的再一次胜利。
均胜电子,这家正冉冉升起的中国汽车零配商,正伴随着中国汽车工业的成长一起成长,中国会出现博世、大陆一样的世界级的汽车供应商吗?
均胜电子可以说已经具备了这样的实力。
x
-
卖车的李斌却做起共享充电宝的生意,ES8怎么打动消费者? 2017-12-17 00:31 -
德尔福完成拆分正式改名安波福,德尔福科技正式独立 2017-12-05 13:47 -
试驾宝马218i敞篷:三缸被质疑,智能是短板 2018-03-16 12:11
-
微博CEO首曝享界S9乘坐体验:舒适性、售价超越传统豪华轿车,纯血鸿蒙将上车 2024-06-22 21:50 -
华为发布盘古大模型5.0 2024-06-24 11:17 -
广汽埃安宣布,泰国即将新增6座快充站 2024-06-24 11:29


京公网安备 11010502038466号
关注官方微信