9月13日,在冯德莱恩宣布将对中国电动汽车正式开启反补贴调查之后,欧洲部分主流车企的股价迎来了一上涨,但上涨只维持了一天,今天多数股价开始下跌。
欧盟对中国电动汽车的定性以及调查与业界对中国电动汽车的评价出入之大,让人惊讶,但这一举措反映了欧盟的精英阶层在心理上正在输掉这场竞争。
欧盟发出对中国电动汽车开启反补贴调查之后,中欧媒体关于欧盟是维护欧洲车企的公平竞争还是出于恐慌各执一词。
而今天中国商务部的回应是:欧盟是以“公平竞争”为名行保护主义之实。
商务部发言人接受记者采访时表示:
欧盟这样的行为是赤裸裸的保护主义行为,将严重扰乱和扭曲包括欧盟在内的全球汽车产业链供应链,并将对中欧经贸关系产生负面影响。
中国电动汽车产业快速发展,竞争力不断提升,是坚持不懈开展科技创新、构建完整产业链供应链的结果,是通过艰苦努力、凭借自身实力赢得的竞争优势。
中方秉持开放合作的态度,欢迎欧盟汽车厂商进一步加大在中国的投资,也敦促欧盟与中方展开对话磋商,并表示将密切关注后续动向。
冯德莱恩在欧洲议会发表第四次“盟情咨文”时发言中对中国电动汽车的指控既有历史旧账,也有对中国电动汽车发展的深度误解:
旧账:“我们没有忘记中国的不公平贸易行为如何影响我们的太阳能行业。许多年轻企业被大量补贴的中国竞争对手排挤,先锋企业不得不申请破产,正如我们不接受市场内部的这种扭曲一样,我们也不接受来自外部的这种扭曲。”
误解:“我们必须清醒地认识到我们面临的风险。以电动汽车行业为例。它是欧洲清洁经济的关键产业,潜力巨大。但全球市场现在充斥着更便宜的中国电动汽车,而且巨额国家补贴人为压低了它们的价格。这正在扭曲我们的市场。”
欧盟中国商会13日第一时间发布了声明,称对欧盟反补贴调查表示高度关切和反对,并表示中国电动汽车产业的优势并不是委员会所谓“巨额国家补贴”的产物,而是中国电动汽车制造商及其上下游行业合作伙伴一直齐心协力努力的结果。
“我们强烈鼓励欧盟客观对待中国电动汽车产业的进步,而不是采取单边经贸措施,阻碍或提高中国电动汽车产品在欧洲市场的开发和运营费用。”
这里边最大的误解即是欧盟认为今天中国电动汽车的物美价廉是国家补贴的产物。
今天乘联会主席崔东树发文表示:“中国新能源补贴在2022年底已经完全退出,而且为了公平竞争,国家要求地方在2018年底开始就不能给新能源车补贴,规范市场秩序。随后国家补贴有序退出,推动中国新能源汽车强大。我个人坚决反对欧盟对中国新能源汽车出口的评价,不是因为获得了巨额的国家补贴,是因为充分市场竞争下的中国产业链竞争力强。欧盟应客观看待中国电动汽车产业发展,而不是随意动用单边经贸工具来阻止或提高中国电动汽车产品在欧发展和经营成本。”
近五年来,中国新能源汽车经历了从政策驱动到市场驱动的过程。而2022年是一个标志性的年份,即无论是国补还是地补都已经全部取消,不过自由竞争的吊诡之处在于,在所有的补贴政策退出之后,原本预计的电动汽车涨价没有发生,却在年初由特斯拉主动降价始,至今中国电动汽车先后开启了四轮降价潮。
至少在中国市场,这一轮轮降价,无论是德国车企还是法国车企都是跟随者。
而中欧汽车产业有电动化层面发展的不同频在慕尼黑车展被放大。
那么欧盟的反补贴调查会中断中国电动汽车来势汹汹的出海吗?
01.
反补贴调查都查什么?
欧盟将开启反补贴调查的消息曝出后,在业界引起持续发酵。除了表达反对,也有诸多声音认为反补贴调查大概率会成立,欧盟可能将对中国电动汽车征收关税。
但国内理性的声音是:“应该积极应对,有理有据有节的应对调查,力争最好的结果。”
下面《智驾网》来具体梳理一下欧盟的反补贴调查的内容和流程。
欧盟的反补贴法规基于1994年世贸组织协议制定,允许欧盟对被视为不公平贸易行为的补贴采取补救措施。
法规对补贴的定义是由政府或公共机构(或代表政府或公共机构)为受助人提供福利的财政援助。
财政援助内容可包括:
直接或间接的资金转移(例如赠款、贷款、股权注入或贷款担保);
放弃或未收取的政府收入(例如税收抵免);
除基础设施外,政府提供商品和服务;
政府购买货物;
上述任何一项由私人公司根据政府的指示完成。
如果经调查存在不公平的补贴行为,欧盟可以通过征收关税等措施来抵消补贴。
反补贴调查基于投诉启动,主要调查是否存在:
1.进口受益于可抵消的补贴,包括投诉中确定的或在调查过程中发现的补贴;
2.欧盟工业遭受物质损害;
3.损害与受补贴的进口之间存在因果关系,以及;
4.采取措施符合欧洲的利益。
反补贴措施则包括:
在商品上增加一定比例的价格;
每单位固定金额;
适用最低进口价格,或;
“价格承诺”,即出口商承诺以高于最低价格的价格出售被调查的产品。作为回报,委员会不征收关税。
委员会监测所有受制产品的进口量和价格,以确保反补贴措施有效。或者,出口国也可以同意取消或限制不公平的补贴。
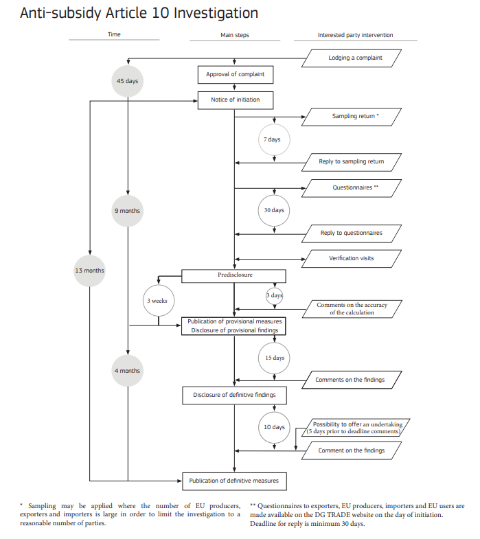
反补贴调查最长可持续13个月,整体流程如下图所示。
反补贴措施将在五年后失效,在此期间,委员会也可进行中期审查。
如果有充分证据证明不再需要继续实施该措施以抵消损害,和(或)如果取消或改变该措施,损害不大可能继续或再次发生,或现行措施不再足以抵消损害,则应启动临时审查。
在措施的最后一年,欧盟生产商可以要求委员会进行到期审查。该审查确定措施的到期是否会导致持续或经常性的补贴和伤害。如果是,这些措施可能会再持续五年。
进口商在认为补贴金额已减少或取消时,也可要求退还已支付的关税。
从整个流程来看,从欧盟开启反补贴调查至最终采取措施,双方应该还有较大斡旋的余地。
而欧盟发布将对中国电动汽车开启反补贴调查之后6天,欧盟贸易主席瓦尔迪斯·东布罗夫斯基斯将在9月19日至24日访问中国,而之后本年度内还有一次中欧领导人对话,这都将是中欧电动汽车的政策制定者交流的契机。
无论是华尔街日报还是路透等西方媒体都评论欧盟的这一政策可能会引发中欧之间的贸易战。
不过从今天商务部的声明来看:“中方秉持开放合作的态度,欢迎欧盟汽车厂商进一步加大在中国的投资,也敦促欧盟与中方展开对话磋商。”
中方无意与欧盟在汽车产业上采取硬碰硬的政策。
02.
中国汽车产业让欧洲恐慌了吗?
那么欧盟为何对中国汽车尤其是电动汽车反应如此之大呢?
欧洲人的恐慌始于2023年上海车展。
这是一次有历史意义的车展,欧洲尤其是德国三大汽车集团甚至博世、大陆集团的管理高层带着庞大的团队观展被中国电动汽车的产品与智能科技所惊叹。
标准普尔的汽车行业分析师Joe Langley称上海车展的景象让他想起了80年代辉煌期的东京车展,当时以丰田和本田为首的日本车企重塑了全球汽车时代的秩序。
是的,欧洲人开始担心中国的智能电动汽车重塑全球的汽车秩序。
这其中已经发生的事实是,中国汽车的出口在2022年超过德国之后,在2023年超过日本,成为世界第一大汽车从出口国。
2020年我国出口车辆总数超过100万辆,2021年突破200万辆,2022年超过300万辆。2023上半年出口278万辆,今年全年突破400万辆是大概率事件。
新能源汽车出口量的增长更为迅速:2022年突破100万辆,2023年1-7月出口新能源车94万台。而在出口目的地中,根据乘联会主席崔东树公布的数据,中国对欧洲的出口占中国新能源汽车总出口的48%,欧盟成为中国新能源汽车主要目的地。2023年1-7月,中国新能源汽车出口前三大目的地国家分别为比利时、英国和泰国。同样,在欧洲纯电动汽车市场,中国车份额2023年1~7月也已达到8.2%。
这很难不对欧盟造成恐慌。
汽车一直被称为工业制造皇冠上的名珠,汽车产业也是欧洲特别是德国引以为荣的产业支柱。
但电动化转型让德国车企经历了多轮裁员和巨大的投入。
这种痛苦只有身处其中的人才能感受的到,在英国《金融时报》的一篇报道中写道:
尽管Mini汽车的汽油发动机是在英国制造的,但它却是一幅欧洲地图:在德国设计,使用法国的交流发电机、意大利的点火线圈和奥地利的冷却泵。这个过程中的每个环节都涉及一个人,甚至是几个人。
然而,在短短7年后,当该品牌完全实现电动化时,他们全都将不被需要。
而特斯拉CEO埃隆·马斯克在本周一在回应一条有关大众汽车集团负债超过4000亿欧元的帖子时表示:“一场大清算即将到来。”
马斯克已多次警告德国汽车企业,包括大众在内的传统汽车制造商必须迅速转向自动驾驶电动汽车,否则迟早会被淘汰。
而在刚刚结束的慕尼黑车展上,来自中国的展商相较往年大大增加,整车厂加上供应链企业达50家左右,几乎占据参展企业的半数,出海成为中国企业的共同主题。
而中国品牌的优势并不限于在电动化和智能技术上的领先,更有低成本优势。
法国雷诺首席执行官卢卡·德梅奥在车展上表示:“我们必须缩小与中国大型汽车厂商的成本差距”。
德国总理朔尔茨则在展会为德国车企打气:“竞争应该激励我们前进,而不是吓倒我们。”
为此,朔尔茨表示德国明年将把580亿欧元的气候和转型基金用于支持全面的电动汽车充电网络、氢能源的发展、工业流程的转型、建筑节能改造以及微电子等。而且,未来几周德国将成为“欧洲第一个国家推动立法要求80%的服务站运营商为电动汽车提供至少150千瓦的快速充电站”(详见:《欧洲被中国电动汽车惊吓到了?朔尔茨:别怕》)。
德国的应对态度不可谓不激进。
而在慕尼黑车展结束不到一周,欧盟即开启对中国电动汽车的调查,最初推动者却并非是受到震动更大的德国,而主要是由法国推动的,德国则持相对谨慎的反对意见。德国人认为启动反补贴调查会招致中国反制,反而对欧洲汽车产业更加不利(详见《欧盟反倾销大棒会否砸向中国电动汽车?》。
两国汽车产业和中国市场的关系充分说明了两者的态度。如今的中国市场法系车的存在感日弱,却是德系车不可或缺的市场。
不过,在冯德莱尔发言当天,法德高层同时也在柏林会面,讨论欧盟产业政策问题,法国经济部长勒梅尔与德国经济部长哈贝克都表示“欢迎”冯德莱恩的发言。
勒梅尔在新闻发布会上表示“欧盟必须能够反击,并决心捍卫自己的经济利益”。他认为,面对中国和美国的新兴力量,欧盟需要一个更清晰、更开放、更具创新性的欧洲工业战略。
是的,特斯拉也是欧盟的眼中钉。
尤其是美国的《反通胀法案》同样对欧洲车企构成了巨大的挑战。
哈贝克同意调查将有助于确定是否存在不公平的做法。他认为,如果这些被确立,“我们必须采取行动,什么都不做是不可能的。”
同样出席新闻会的德国财政部长克里斯蒂安·林德纳则对这个问题保持了沉默。
据一名从事中德交流合作的人士则向智驾网表示,目前中德关系其实也已经发生了很大的变化,开展合作业务相较原来困难很多很多。他认为欧盟提出这样的政策,其实也受到地缘政治的影响。
因为从事实认定中国电动汽车的低价是因为补贴,这其中存大巨大的误解。
03.
中国新能源产业的竞争力已不再依赖补贴
欧盟对中方的指控是通过为电动汽车企业提供补贴从而形成不公平竞争。但事实上,中国的相关补贴其实已经退坡。
中国政府对新能源汽车的补贴已经于2022年12月31日完全退出。目前国家层面对新能源汽车的刺激政策只剩下新能源汽车购置税的减免,将延续至2027年12月31日。
而购置税是中国汽车独有的税种,并非不公平的产业政策。
而相反的是,在欧盟内部,大部分国家也分别推出了不同的补贴和免税政策,并将延续多年。
德国、法国、挪威、荷兰等20个欧盟成员国为购买电动汽车提供补贴激励措施,七个国家不提供任何购买激励措施,但大多也给予减税或免税优惠。
当然,中国整个新能源产业的快速发展离不开过去近十年的国家补贴和调控。当前,为促进地方产业发展,政府仍可能针对单独的企业提供补贴,如驻马店对新能源锂电池产业企业提供单企业最高1000万的补贴。
但发展到如今,中国新能源产业的竞争力更多来自已经形成的规模效应,以及完善的产业链,这不是简单可以用补贴来概括的。
今天,中国汽车市场的价格战已经成为自发的市场行为。
今年以来,国内市场上多轮价格战是不同车企为争夺更多市场的拼杀。海外市场,反而成为中国车企以高价换取利润空间的蓝海。
从公开数据可知,同样的车型,在海外市场的售价明显高于国内售价。
如上汽MG4,德国售价32312欧元,约合人民币25.2万元,中国市场售价则为11.58万。比亚迪海豹欧洲市场售价44990欧元,约合人民币35万元,国内则为18.98万元起。国外品牌车型也发生了价格倒置现象,大众ID.3在德国售价4万欧,约合人民币31万,而国内售价降价后仅12万左右起。同样,特斯拉也是在中国市场的售价最低。
但中国从来没有认定大众在中国市场的倾销行为。
今天,中国品牌已经有能力用更低的成本来实现生产和销售,欧盟对于自身优势产业被压制的措手不及,这都是同时存在的事实。如何平衡,需要双方高层的沟通。
而欧盟对中国电动汽车反补贴调查的开启,可能也会促进中国企业加快出海建厂的进程。
商务部发言人表示,中方敦促欧盟从维护全球产业链供应链稳定以及中欧全面战略伙伴关系的大局出发,与中方开展对话磋商,为中欧电动汽车产业共同发展创造公平、非歧视、可预期的市场环境,共同反对贸易保护主义,共同致力于全球应对气候变化、实现碳中和的努力。中方将密切关注欧方保护主义倾向和后续行动,坚定维护中国企业的合法权益。
这场争端会以何种形式收尾呢?
如果把汽车产业视为欧游在丧失互联网机遇之后最后的抓手,此时我们应该记住董扬的警告:“要防止形成中国和世界两个汽车生态。我们发展自身能力的目标不是为了替代世界其他的供应商,最终形成自给自足的产业闭环,而应该是尊重商业规律,根据需要合理选择,而不是被舆论裹挟,为国产而国产。”(详见:《董扬的警告》)
这当然是一种相对合理的共生建议,即形成中欧汽车产业链的高度捆绑,共同推动智能电动汽车的发展与壮大。
汽车产业之大,没有一个国家或者一个品牌能实现赢者通吃。
x
-
汽车供应链企业正在崛起 2023-11-22 19:44
-
Stellantis集团将投资15亿欧元成为零跑汽车的战略股东 2023-10-26 08:47 -
大模型重塑百度智驾:落地首个纯视觉城市NOA,首款舱驾融合产品来了 2023-10-18 14:30
-
英特尔宣布成立全新独立运营的FPGA公司——Altera 2024-03-01 12:47 -
哪吒汽车 All In AI,携手360集团推进大模型产品NETA GPT 上车 2024-03-01 17:21 -
15万有骁龙8295,16万配激光雷达,零跑C10发起“配置战” 2024-03-03 14:00


京公网安备 11010502038466号
关注官方微信